PostGIS空间数据类型的组织与表达(geometry数据类型)
作者:不睡觉的怪叔叔
地址:https://zhuanlan.zhihu.com/p/103694713
一、Simple Features Interface Standard(SFS)
SFS是OGC用于描述地理要素几何对象的模型的一个规范。
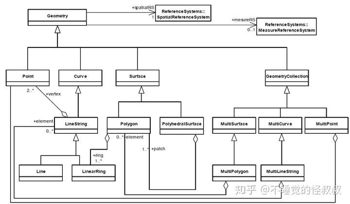
1.1、SFS定义的几何对象模型

1.2、SFS定义的几何对象的方法

二、SQL Multimedia and Application Packages(SQL/MM)
SQL/MM是ISO定义的用于描述地理要素几何对象模型的规范。
2.1、SFS和SQL/MM几何类型定义的对应关系

SQL/MM采用“ST_”作为前缀进行命名。
2.2、SQL/MM定义的几何对象模型

SQL/MM的几何对象模型与SFS的几何对象模型非常类似。
三、PostGIS的二维几何对象模型
3.1、PostGIS二维几何对象模型的组织
PostGIS在二维几何对象方面支持OGC"Simple Features for SQL"规范中指定的所有对象和函数,同时也支持"SQL/MM"规范的几何对象。
3.2、PostGIS二维几何对象模型的表达
PostGIS在内部将二维几何对象数据编码为二进制数据(也就是geometry类型)进行存储。
PostGIS同时也最经常使用以下两种表达方式对二维几何对象模型进行表达:
- Well-Known Text (WKT)
- Well-Known Binary (WKB)
WKT形式的数据通常是这样的:
POINT(0 0)
LINESTRING(0 0,1 1,1 2)
POLYGON((0 0,4 0,4 4,0 4,0 0),(1 1, 2 1, 2 2, 1 2,1 1))
MULTIPOINT((0 0),(1 2))
MULTILINESTRING((0 0,1 1,1 2),(2 3,3 2,5 4))
MULTIPOLYGON(((0 0,4 0,4 4,0 4,0 0),(1 1,2 1,2 2,1 2,1 1)), ((-1 -1,-1 -2,-2 -2,-2 -1,-1 -1)))
GEOMETRYCOLLECTION(POINT(2 3),LINESTRING(2 3,3 4))
WKB形式的数据就是一串二进制位串。
可以通过以下函数将WKT和WKB的数据转换为geometry类型数据:
ST_GeometryFromText(text WKT, SRID)
ST_GeomFromWKB(bytea WKB, SRID)
可以通过以下函数将geometry类型数据转换为WKT和WKB的数据:
- ST_AsBinary(geometry)
- ST_AsText(geometry)
WKB形式的数据可以借助encode()函数将其转换为十六进制字符串的格式(方便观察):
SELECT encode(
ST_AsBinary(ST_GeometryFromText('POLYGON((0 0,4 0,4 4,0 4,0 0),(1 1, 2 1, 2 2, 1 2,1 1))')),
'hex'); 结果:
"01030000000200000005000000000000000000000000000000000000000000000000001040000000000000000000000000000010400000000000001040000000000000000000000000000010400000000000000000000000000000000005000000000000000000f03f000000000000f03f0000000000000040000000000000f03f00000000000000400000000000000040000000000000f03f0000000000000040000000000000f03f0000(00000000f03f"四、PostGIS的三维几何对象模型
4.1、PostGIS三维几何对象模型的组织
由于SFS和SQL/MM规范都只定义了二维几何对象模型,所以PostGIS自行扩展了以下三维、四维几何类型:
- 点 —— PointZ、PointM和PointZM
- 线串 —— LinestringZ、LinestringM和LinestringZM
- 多边形 —— PolygonZ、PolygonM和PolygonZM
- 等等
4.2、PostGIS三维几何对象模型的表达
PostGIS同样在内部将三、四维几何对象数据编码为二进制数据(也就是geometry类型)进行存储。
PostGIS使用以下两种表达方式对三、四维几何对象模型进行表达:
Extended Well-Known Text (EWKT)
Extended Well-Known Binary (EWKB)
EWKT形式的数据通常是这样的:
POINT(0 0 0) -- XYZ
SRID=32632;POINT(0 0) -- XY with SRID
POINTM(0 0 0) -- XYM
POINT(0 0 0 0) -- XYZM
SRID=4326;MULTIPOINTM(0 0 0,1 2 1) -- XYM with SRID
MULTILINESTRING((0 0 0,1 1 0,1 2 1),(2 3 1,3 2 1,5 4 1))
POLYGON((0 0 0,4 0 0,4 4 0,0 4 0,0 0 0),(1 1 0,2 1 0,2 2 0,1 2 0,1 1 0))
MULTIPOLYGON(((0 0 0,4 0 0,4 4 0,0 4 0,0 0 0),(1 1 0,2 1 0,2 2 0,1 2 0,1 1 0)),((-1 -1 0,-1 -2 0,-2 -2 0,-2 -1 0,-1 -1 0)))
GEOMETRYCOLLECTIONM( POINTM(2 3 9), LINESTRINGM(2 3 4, 3 4 5) )
MULTICURVE( (0 0, 5 5), CIRCULARSTRING(4 0, 4 4, 8 4) )
POLYHEDRALSURFACE( ((0 0 0, 0 0 1, 0 1 1, 0 1 0, 0 0 0)), ((0 0 0, 0 1 0, 1 1 0, 1 0 0, 0 0 0)), ((0 0 0, 1 0 0, 1 0 1, 0 0 1, 0 0 0)), ((1 1 0, 1 1 1, 1 0 1, 1 0 0, 1 1 0)), ((0 1 0, 0 1 1, 1 1 1, 1 1 0, 0 1 0)), ((0 0 1, 1 0 1, 1 1 1, 0 1 1, 0 0 1)) )
TRIANGLE ((0 0, 0 9, 9 0, 0 0))
TIN( ((0 0 0, 0 0 1, 0 1 0, 0 0 0)), ((0 0 0, 0 1 0, 1 1 0, 0 0 0)) )
EWKT形式的数据与WKT形式的数据相比除了多了维度信息以外,还多了空间参考信息(比如"SRID=32632;POINT(0 0)")。也就是说PostGIS的多维数据类型的数据可以内嵌空间参考信息。
可以通过以下函数将WKT和WKB的数据转换为geometry类型数据:
- ST_GeomFromEWKB(bytea EWKB)
- ST_GeomFromEWKT(text EWKT)
可以通过以下函数将geometry类型数据转换为WKT和WKB的数据:
- ST_AsEWKB(geometry)
- ST_AsEWKT(geometry)